开篇语
读者朋友,您好!本期带给您一期“经验教训”的话题。
在很多资料中,经常看到一些词汇,“经验教训”、“习得经验”;或许您也听说过众多的口头语、俚语或古训:
− 不听老人言,吃亏在眼前;
− 姜还是老的辣;
− 往者已不及,尚可以为来者之戒;
− ……
我说不清此类的话还有多少,总之说的都是“成、败”那点事儿。道理浅显易懂,但看得见、摸不着的经验教训如何面对呢?如何做呢?又如何利用呢?

本文就一些概念和方法为您提供一些应用上的参考。在此之前,我们先回归到现实的工作中,了解下述内容。
一、提及“经验教训”的众多场景

满眼望去,“经验教训”就像是人被打蒙时漂浮在眼前的小星星。因此,有必要去追溯一下其前世今生……
二、了解“经验教训”的含义
本人查阅了几个文献,对于“经验教训”术语的解释并无太多可参考内容(可能本人也是孤陋寡闻了)。仅向您分享以下几个资料中的只言片语(如果您有相关的资料信息,还请告知,一并感谢)。
1. VDA 经验教训卷
术语:“经验教训”是知识管理中的管理活动,旨在确保基于经验性知识的见解改进员工的专业知识和行为,以及产品、流程和系统。
过程:管理活动包括经验知识的收集、记录、评估、提供和有针对性的分发,以及认知和由此产生的措施的实施。
经验知识可以来自积极的(如最佳实践)和消极的事件(如产生的失效和发现的问题)。
2. GB/T 29076−2021 航天产品质量问题归零实施要求
3.7 举一反三 lesson learning
把发生质量问题的信息反馈给本组织并通报其他组织,检查有无可能发生类似模式或机理的问题,并采取预防措施。
注:通过举一反三,把解决本产品本次发生问题的纠正措施,落实到同批次、同样机理设计生产的其他产品上,使具有类似原来设计生产的产品都能避免同类问题的发生,对还未发生问题的产品,是一种预防措施的落实。
3. VDA 产品诚信(2018版)
2.2 PSCR(产品安全及诚信代表)任职资格中,“经验教训”指的是“利用积极或消极经验持续改进的基本原则”。
4. PMBOK 7th
Lessons Learned. The knowledge gained during a project, which shows how project events were addressed or should be addressed in the future, for the purpose of improving future performance.
经验教训。项目过程中获得的知识,说明曾怎样处理某个项目事件或今后应如何处理,以改进未来绩效。
5. 百度词条
经验教训,是从多次实践中得到的知识或技能和从错误或挫折中得到的经验。
综合上面各资料的解释不难看出,“经验教训”(成与败)与问题解决有密不可分的关系。同时联系到“知识管理”,无论是隐性还是显性知识,“经验教训”都是企业运营过程中的财富。当然“经验教训”可能会来自组织的个体、群体及工作情境等。抓住“经验教训”,不能让其随意溜走,那么具体该怎么操作呢?
三、建立实践方法是必要的
1. 建立“经验教训”的管理流程。
这里推荐采用 《VDA 卷 经验教训》中的推荐的流程示例:
基于上述推荐的流程示例建立企业适用的程序是可行方式。(过程如何策划、程序文件如何建立,不是本文的目的)。
具体可参见VDA 卷 经验教训。(本机构和本人无法提供该资料,请您见谅)
2. 建立格式化的“经验教训”管理模型
资源在允许的情况下,利用电子系统平台将经验教训管理的流程进行系统化整理与储存是可行方式。
至少,采用电子表格形成清单是性价比较好的方式,其示例如下:

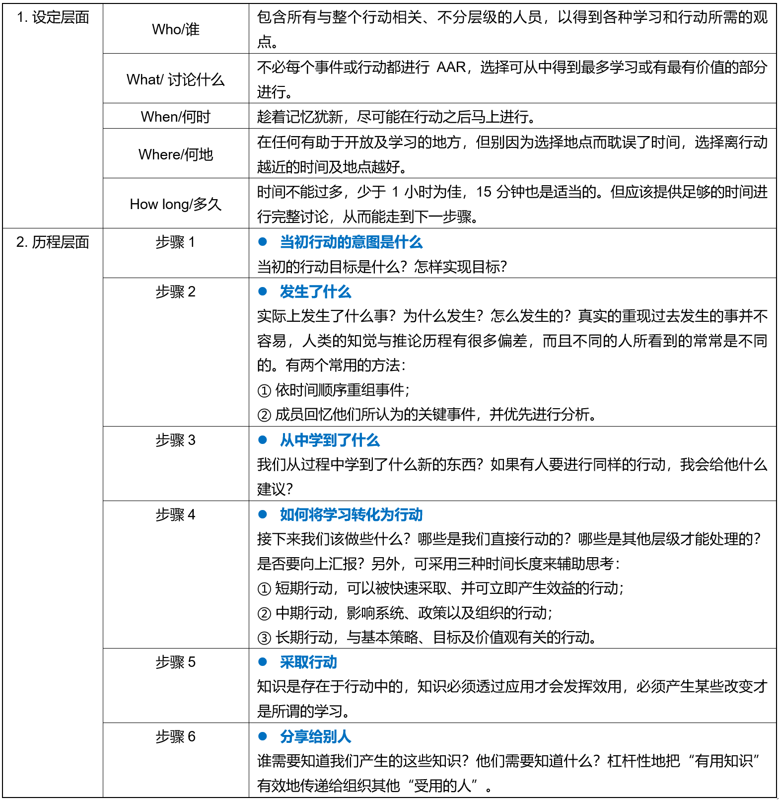
3. AAR方法的应用(After Action Review 行动后反思)
这一方法来自美国陆军提出的一项学习方法,其目的是让人们在行动过程中学习,包括了解行动的目标、是否达成目标、过程中发生了什么、从中能得到什么教训、如何将此教训带入下次行动中。(此方法也是知识管理的“良好实践” Best Practice)。其从两个层面进行。

4. 现有的任何“台账”类文件做到利用和传承
这类是平时不太注意的;如:
− 问题解决清单
− 六西格玛改进项清单
− 设备台账
− FMEAs
− ……
这些既定的文件不仅仅是躺在电脑或布满灰尘的文件柜中,均可以时不时的拿出来进行评审,以挖掘更多的可用和有价值的信息,并做到传承。
上述的方法,采用任一或其组合,均需要完整的策划与坚持。知识恒久远,经验教训永流传。
结束语
最后,以邓宁克鲁格效应图来结束本文,与您共勉。

敬请关注我们的公众号,随时了解发布文章的最新信息。
也可加我们客服微信(15330148797)进群进行更多交流。感谢阅读!
在线课程
|
GJB 9001C-2017《质量管理体系 要求》标准理解 |



